数字平台如何通过改变消费者行为,打造自然受益型社会?

数字平台可助力整个社会的自然受益转型。 Image: Getty Images/iStockphoto
- 数字平台已经影响着数十亿人的日常选择。通过重新设计这一技术工具,能够引导人们做出有益于自然的行为。
- 企业有能力将这种数字影响力转化为全球保护自然行动的一部分,推动公众行为转变。
- 随着人工智能(AI)成为用户主要的决策交互入口,这项技术将助力整个社会的自然受益转型。
随着数字平台的迅猛发展,这种表面上看起来只是提供服务的中立技术工具,却在悄然塑造着选择的呈现方式以及人们做出选择的过程。
大多数人看到的只是一个搜索栏、一个信息流或一个结账页面。然而,这些系统的设计却实则影响着方方面面,从人们如何学习、出行、购物和工作,到公司如何管理供应链、资本及其运营对自然产生的影响。
平台对于哪些内容该突出显示、简化或隐藏所做的微小决定,可能会在全球范围内改变人们的行为,进而影响自然损耗的关键驱动因素,包括土地和能源的使用、水和矿产的消耗以及温室气体排放,产生巨大的影响。
数字平台如何影响消费者行为?
电子商务就是一个典型的例子。全球有近30亿人在线购物,预计到2026年,全球线上交易额将达到6.8万亿至7.4万亿英镑。如此巨大的数额,充分说明人们看到的内容以及选择呈现的方式至关重要。
据不完全统计,普通消费者每月会在网上进行六次冲动性购物,而时尚类商品的退货率约为25%,这通常是因为人们购买了多种尺码或颜色,只留下其中一两个合适的,然后将大部分退回。
一键结账、个性化推荐、默认快速发货、“多买多省”优惠券和免费退货等功能,都有可能导致冲动消费发生,诱导人们购买额外的商品、进行临时起意的下单以及频繁退货。
在全球排名前100的城市中,这种影响显而易见:预计到2030年,配送车辆将增加36%,而在送货过程中所产生的排放量也将上升32%。
这些设计选择不仅改变了最终进入电子购物车的产品,还重塑了商品生产、运输和储存的环节。当平台鼓励不断推陈出新、容纳高退货率和快速配送时,品牌就会加大资源密集型生产、库存和仓储的投入。
生产一件棉质T恤大约需要2700升水,而纺织品生产目前已占全球工业废水排放量的约20%。交通、住房、金融和媒体领域的类似机制也在逐渐重塑消费模式、资源利用方式以及关于可持续性的社会规范——并最终重塑社会与自然的关系。
重新设计数字环境,改变消费者的行为
当我们意识到数字平台能够对公众行为产生如此巨大的影响时,科技公司可以重新设计数字环境,引导用户行为和市场朝着有利于自然的方向发展。平台和算法设计既是风险,也是机遇。如果任其发展,默认设置和排名系统可能会固化有害行为。
但通过精心设计,平台可以将数十亿次决策引向更具可持续性的选择,例如,在搜索结果中将对环境影响较小的产品排在靠前位置。将“自然受益”的设计理念融入核心产品,这会有助于企业预判监管要求和降低风险,并在用户和投资者中建立差异化优势。
通过对专家的采访和对领先平台的分析,我们总结出了公司可以动用的三个主要杠杆,从而将数字影响力转化为解决方案的一部分。

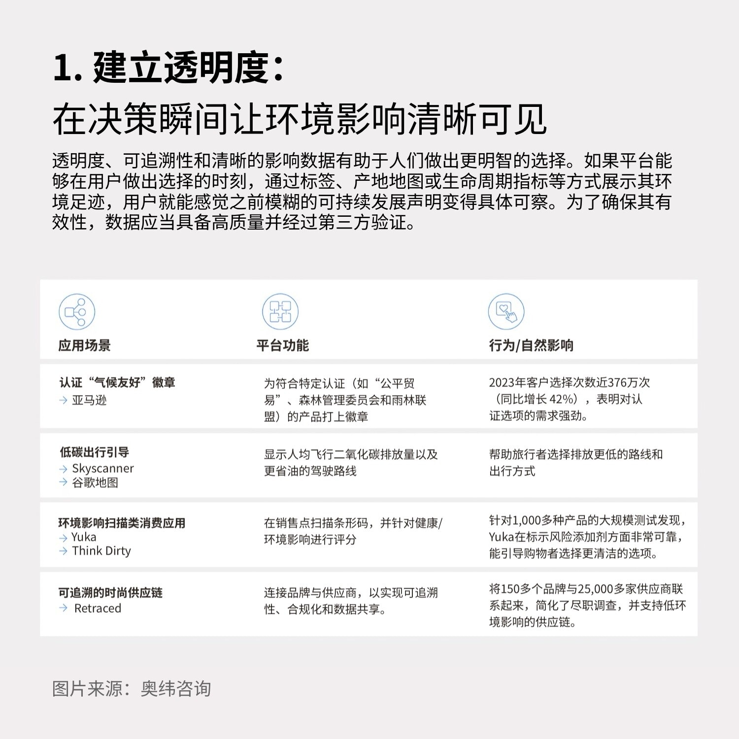
1. 建立透明度:在决策瞬间让环境影响清晰可见
透明度、可追溯性和清晰的影响数据有助于人们做出更明智的选择。如果平台能够在用户做出选择的时刻,通过标签、产地地图或生命周期指标等方式展示其环境足迹,用户就能感觉之前模糊的可持续发展声明变得具体可察。为了确保其有效性,数据应当具备高质量并经过第三方验证。

提供经过验证且具可比性指标的平台,能让利益权衡变得清晰,建立信任并激励可持续供应链的形成——从而增强商业价值,并提升在客户、合作伙伴及监管机构中的地位。
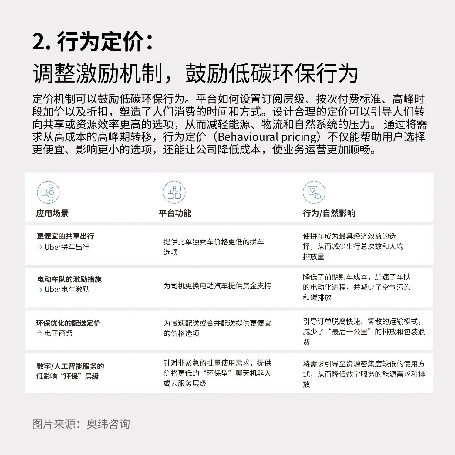
2. 行为定价:调整激励机制,鼓励低碳环保行为
定价机制可以鼓励低碳环保行为。平台如何设置订阅层级、按次付费标准、高峰时段加价以及折扣,塑造了人们消费的时间和方式。设计合理的定价可以引导人们转向共享或资源效率更高的选项,从而减轻能源、物流和自然系统的压力。
通过将需求从高成本的高峰期转移,行为定价(Behavioural pricing)不仅能帮助用户选择更便宜、影响更小的选项,还能让公司降低成本,使业务运营更加顺畅。

行为定价可以帮助人们做出更环保的选择,同时传递出对更清洁商业模式的需求信号。
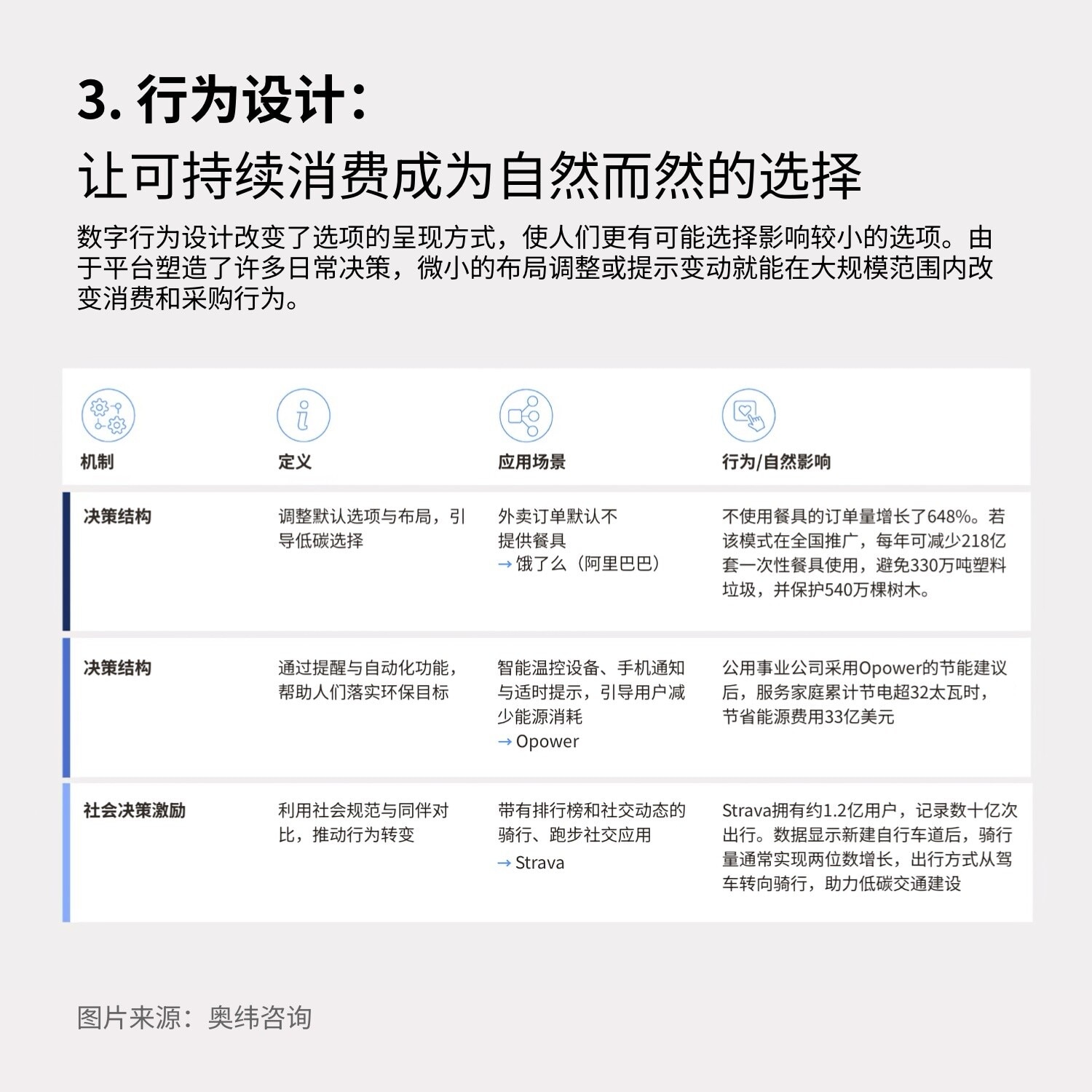
3. 行为设计:让可持续消费成为自然而然的选择
数字行为设计改变了选项的呈现方式,使人们更有可能选择影响较小的选项。由于平台塑造了许多日常决策,微小的布局调整或提示变动就能在大规模范围内改变消费和采购行为。
行为设计主要通过以下三种机制发挥作用:
决策结构:改变默认设置和布局,以鼓励用户优先选择影响较小的选项。例如,阿里巴巴旗下的饿了么外卖平台将“无需餐具”设为默认选项,这使得无餐具订单增长了648%。决策辅助:提供提醒和自动化功能,帮助人们贯彻并实现其目标。例如,Opower公司通过智能温控器和提示,帮助其客户节省了超过32太瓦时的电力。社会决策诉求:利用社会规范和同伴比较来激励行为转变。社交骑行与跑步应用 Strava 的数据统计显示,在其应用记录的新自行车道上,骑行人数通常会出现两位数的增长,因为原本开车的用户会转为骑车出行。

以上示例凸显了简单的设计选择如何在不限制消费者自由的情况下,引导数百万次决策走向“自然受益”的结果。
AI如何增强可持续选择
新兴技术,尤其是生成式AI,正在改变人们使用数字服务的方式。人们不再需要访问多个网站,而是越来越多地向助手询问“如何规划行程”、“如何布置家居”或“如何为这个项目寻找材料”。仅ChatGPT单个AI工具就拥有7亿周活跃用户,每天发送超过25亿条提示信息。AI已成为获取信息和建议的主要界面。
适用于数字平台的设计问题,现在同样适用于AI。问题的构建方式以及哪些选项优先呈现,既可能固化高碳、一次性的模式,也可能引导人们转向低排放的选择——例如,在规划行程方案时优先提供火车路线,并清晰地对比时间和成本,能够使用户更可能选择碳排放量较少的出行方式。
如果AI主要用于降低成本或提升短期参与度,它可能会优先推荐最便宜或最快的选项(而不考虑环境影响),从而提高浪费行为的发生概率。这会进一步加剧AI自身的环境足迹。
世界经济论坛最新发布的报告《自然受益转型:科技行业的作用》指出,为AI提供支持的数据中心目前年耗电量已高达60吉瓦的电力,且预计一直到2030年,这一电力需求都将持续以每年约20%的速度增长,而用于AI硬件的半导体制造每年消耗超过1万亿升淡水。
如果缺乏细致的设计,生成式AI存在驱动更多资源密集型生活方式的风险。这提出了一个关键问题:当数字系统替我们做出选择时,它们是否融入了激励“自然受益”结果所需的原则和标准?
实际考量、风险和环境影响
为了以同样能创造商业价值的方式运用这三个杠杆,平台可以采取以下行动:
- 让可持续的选择变得易操作、易信任:使用经审核的影响标签,并使更环保的选项清晰可见且具有价格竞争力。74%的消费者表示,他们更有可能购买那些在可持续发展实践方面保持高透明度的公司。
- 减少数字基础设施的碳足迹:设定目标以衡量、减少并披露数据中心、网络、设备和AI模型的能源、水资源和材料使用情况。到2030年,自然受益的科技战略有望节省高达8000亿美元的成本,并创造新的收入。
- 让推荐系统和AI助手承担责任:明确排名和自动化操作的目标、关键信号和指导原则,并允许独立审查和用户控制。45%的年轻投资者表示,可持续性问题会影响他们的投资方向。

如今正在构建的数字系统将锁定未来几十年的消费模式。平台和AI设计师掌握着塑造每日数十亿次决策的独特杠杆:他们既能助力扭转自然损耗,也有可能加速自然损耗的发生。
在AI和平台架构日趋僵化之前,将自然受益设计理念融入其中的窗口期非常短暂。通过重新思考排名、推荐和默认设置的方式,现在就采取行动的公司将推动社会朝着更美好的方向发展,同时打造出未来用户和监管机构所期望的值得信赖且具有韧性的产品。
本文作者:
Adithi Reddy,奥纬咨询顾问
Benoit Bégot,世界经济论坛自然受益转型科技领域负责人
本文原载于世界经济论坛Agenda博客,转载请注明来源并附上本文链接。
不要错过关于此主题的更新
创建一个免费账户,在您的个性化内容合集中查看我们的最新出版物和分析。
许可和重新发布
世界经济论坛的文章可依照知识共享 署名-非商业性-非衍生品 4.0 国际公共许可协议 , 并根据我们的使用条款重新发布。
世界经济论坛是一个独立且中立的平台,以上内容仅代表作者个人观点。
实时追踪:
Changing Customers and Demand
分享:
每周 议程
每周为您呈现推动全球议程的紧要问题(英文)